Skip to main content
Skip to main navigation menu
Skip to site footer
Open Menu
Home
About
About the Journal
Submissions
Ethics & Malpractice Statement
Peer Review Process
Indexing
Copyright Notice
Declaration on Research Assessment (DORA)
Statistics
Policy
Open Access Policy
Generative AI policies
Anti-plagiarism policy
The Initiative for Open Abstracts and References
Advertisement Policy
Crossmark Policy
Retraction, Correction, and Expression of Concern Policy
Conflict of Interest Policy
Data Availability Statement Policy
Current
Archives
Editorial Team
Editorial Board
Editorial Board Diversity
Author Guidelines
Author Guidelines
CRediT author statement
Impressum
Contact
Privacy Statement
Announcements
Search
Register
Login
Home
/
Archives
/
Vol. 4 No. 03 (2024): April-May 2024
Vol. 4 No. 03 (2024): April-May 2024
Published:
2024-04-01
Articles
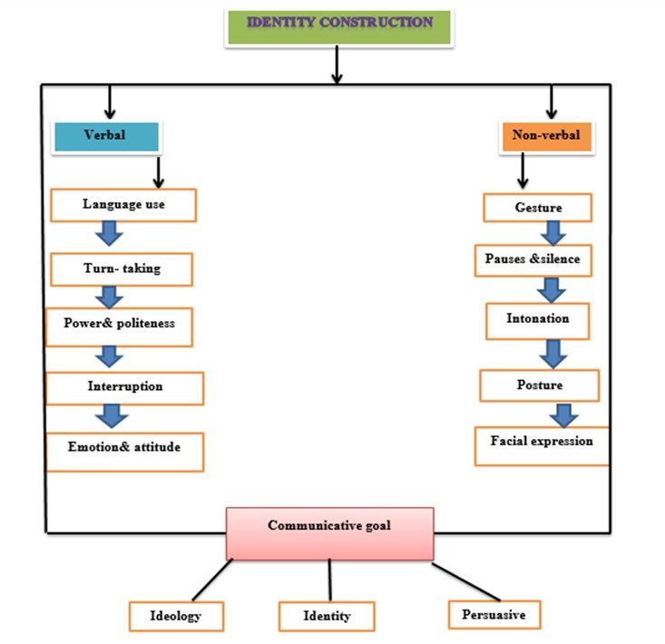
Identity Construction in Some Selected Online Debates: A Conversational Analysis
Prof. Dr. Iman Mingher Obied, Lecturer Teejan Waheed Al- Khazaali
1-11
Abstract viewed:
90
pdf downloaded:
54
DOI : 10.55529/ijasm.43.1.11
pdf
Content Framework for Modern Vehicle Technology Integration into Motor Vehicle Mechanic Work Curriculum in Technical Colleges in Gombe State, Nigeria
Dr. E. B. Enoch, Dr. S.Z. Kumazhege, A. I. Yelwa, A. Y. Obadiah
12-25
Abstract viewed:
82
PDF downloaded:
59
DOI : 10.55529/ijasm.43.12.25
PDF
SidebarMenu
MAIN MENU
Previous Issues
Current Issues
FOR AUTHORS
Author Guidelines
Publication Ethics
Peer Review Process
Plagiarism Policy
Online Submission
Need Help
Downloads
Downloads
Paper Template
Information
For Readers
For Authors
For Librarians
Make a Submission
Make a Submission
Keywords